| 索?引?號: | 暫無 | 主題分類: | 保險,政府 |
|---|---|---|---|
| 成文日期: | 2023-12-28 | 發布日期: | 2023-12-28 |
| 發布機關: | 濟寧市人民政府 | 統一編號: | JNCR—2023—0020009 |
| 標??題: | 濟寧市人民政府辦公室關于印發《濟寧市長期護理保險實施辦法》的通知 | ||
| 發文字號: | 濟政辦發〔2023〕9號 | 有?效?性: | 0 |
| 發布機關: | 濟寧市人民政府 |
|---|---|
| 主題分類: | 保險,政府 |
| 成文日期: | 2023-12-28 |
| 發布日期: | 2023-12-28 |
| 發布機關: | 濟寧市人民政府 |
| 統一編號: | JNCR—2023—0020009 |
| 標??題: | 濟寧市人民政府辦公室關于印發《濟寧市長期護理保險實施辦法》的通知 |
| 發文字號: | 濟政辦發〔2023〕9號 |
| 有?效?性: | 0 |
濟寧市人民政府辦公室
關于印發《濟寧市長期護理保險實施辦法》的通知
濟政辦發〔2023〕9號
各縣(市、區)人民政府,濟寧高新區、太白湖新區、濟寧經濟技術開發區管委會,市政府各部門、單位:
《濟寧市長期護理保險實施辦法》已經市政府同意,現印發給你們,請認真貫徹執行。
濟寧市人民政府辦公室
2023年12月28日
(此件公開發布)
濟寧市長期護理保險實施辦法
第一章 總 則
第一條 為積極應對人口老齡化,加快形成“醫養康護”相結合的新型服務模式,進一步完善醫療保障體系,提高參保人員的醫療保障水平,根據《國家醫保局財政部關于擴大長期護理保險制度試點的指導意見》(醫保發〔2020〕37號)、《山東省人民政府辦公廳關于試行職工長期護理保險制度的意見》(魯政辦字〔2017〕63號)、《山東省人民政府辦公廳關于開展居民長期護理保險試點工作的意見》(魯政辦發〔2022〕17號)等文件精神,結合我市實際,制定本實施辦法。
第二條 長期護理保險為因年老、疾病、傷殘等原因長期處于失能或半失能狀態的參保人員提供基本照護服務保障。
長期護理保險定點護理服務機構(以下簡稱“定點護理服務機構”)是指依法成立,能開展長期護理服務,與濟寧市屬地醫療保障經辦機構簽訂長期護理保險定點服務協議(以下簡稱“服務協議”)的護理服務機構,包括定點醫療機構和定點養老機構。
第三條 長期護理保險包括職工長期護理保險和居民長期護理保險。參加我市基本醫療保險人員納入長期護理保險覆蓋范圍。
第四條 堅持政府推動、多元籌資,建立完善籌資、支付、監管及服務制度機制,實現各方責任共擔、權利義務對等;堅持城鄉一體、醫護兼顧、公平適度,根據當地經濟發展水平、城鄉人口規模和醫?;鹬文芰?,盡力而為,量力而行,實現制度穩健可持續;堅持因地制宜、統籌協調,做好與基本醫療保險制度的功能銜接,滿足群眾多樣化、多層次保障需求。
第五條 醫療保障部門牽頭負責長期護理保險工作,統籌協調有關部門,負責制定具體辦法并組織實施;民政部門負責做好養老服務與長期護理保險銜接,規范養老服務機構行業管理;財政部門要按照相關規定,會同有關部門將長期護理保險財政補助資金和福彩公益金補助資金納入年度預算,加強對資金籌集、管理和使用的監督;衛生健康部門負責加強對提供長期護理服務的定點醫療機構行業管理;殘聯組織負責做好殘疾人康復、托養與長期護理保險的銜接;保險監管部門按規定做好商業保險機構經辦長期護理保險業務監管工作,規范商業醫療保險健康發展。
醫療保障經辦機構根據基本醫療保險管理權限,按照統一政策、分級經辦的原則,制定實施細則、管理規范和基本流程,負責轄區內資金籌集、支付、服務管理等長期護理保險業務經辦工作。
第六條 通過競爭機制,按照政府購買服務的原則,在確保資金安全和有效監控前提下,由醫療保障經辦機構與具有資質的商業保險機構等社會力量合作,提高經辦服務能力。
第二章 基金籌集
第七條 按照“以收定支、收支平衡、略有結余”原則,合理確定籌資辦法和籌資標準,建立多渠道籌資和動態調整機制。
第八條 職工長期護理保險基金通過基本醫療保險統籌基金、個人繳費及財政補助、福彩公益金等渠道籌集,并接受企業、單位、慈善機構等社會團體和個人的捐助。
職工長期護理保險按每人每年100元籌資。醫療保障經辦機構于每年1月底前,從職工基本醫療保險統籌基金中按每人每年60元的標準劃撥至職工長期護理保險基金賬戶;從個人醫保賬戶中按每人每年30元的標準劃撥至職工長期護理保險基金賬戶,個人賬戶當月不足的,從次月予以劃撥。財政和福彩公益金補助資金由同級財政部門各按每人每年5元的標準,于每年1月底前一次性劃撥至職工長期護理保險基金賬戶。
第九條 居民長期護理保險基金通過基本醫療保險基金、個人繳費、財政補助等渠道籌集。
居民長期護理保險按每人每年30元籌資。醫療保障經辦機構于每年1月底前,從居民基本醫療保險基金中按每人每年15元的標準劃撥至居民長期護理保險基金賬戶;縣級財政部門按每人每年10元的標準,于每年1月底前一次性劃撥至居民長期護理保險基金賬戶;個人每人每年繳費5元,與居民基本醫療保險費一并繳納(依法依規免繳居民醫保個人繳費的人員和醫療救助基金資助參保的人員免繳)。
居民長期護理保險在全市范圍內開展試點,試點期從本辦法施行之日起至2025年度。試點期間長期護理保險籌資全部從居民基本醫療保險基金中列支;2026年度起,按照前款規定籌集居民長期護理保險基金。
第十條 按照國家、省文件有關規定,進一步明確多渠道籌集機制,確保長期護理保險制度穩妥持續運行。
市醫療保障部門會同市財政等部門,根據基本醫療保險基金支撐能力、長期護理保險待遇水平與資金收支狀況等,適時調整籌資標準。
第三章 服務方式和內容
第十一條 長期護理保險為因年老、疾病、傷殘等原因長期處于失能或半失能狀態的參保人員,提供包括壓瘡護理、鼻飼管置換、翻身叩背排痰、清潔護理、協助進食等與基本生活密切相關的醫療護理和基本生活照料費用保障。
第十二條 根據長期護理服務需求和基金承受能力,設置醫療專護、機構護理、居家護理等服務模式,合理確定不同護理模式提供的服務項目。探索將符合規定的“互聯網+”護理服務納入支付范圍。根據參保人員失能等級和護理需求,分別確定不同的護理服務形式。
(一)醫療專護,是指定點醫療機構設置醫療專護病房,為參保人員長期提供24小時連續醫療護理服務和基本生活照料服務。
(二)機構護理,是指定點養老機構為參保人員長期提供24小時連續醫療護理服務和基本生活照料服務。
(三)居家護理,是指定點護理服務機構安排醫護人員到參保人員家中提供醫療護理服務和基本生活照料服務。
符合條件的參保人員可按規定申辦上述一種護理服務形式。
第十三條 定點護理服務機構根據參保人員病情和實際需求,實施以病人為中心的醫療護理,制定護理計劃,提供必要的、適宜適度的醫療護理服務。服務內容包括但不限于以下項目:
(一)定期巡診、觀察病情、監測血壓血糖,根據醫囑執行口服、注射及其他途徑給藥;
(二)根據護理等級進行基礎護理、??谱o理、特殊護理,嚴格規范消毒隔離措施;
(三)處置和護理尿管、胃管、造瘺管等各種管道,指導并實施造瘺護理、吸痰護理、壓瘡預防和護理、換藥、膀胱沖洗,以及實施口腔護理、會陰沖洗、床上洗發、擦浴等一般專項護理;
(四)采集并送檢檢驗標本;
(五)指導使用吸氧機和呼吸機;
(六)對病情發生重大變化的病人及時處理,必要時協助轉診;
(七)在護理評估基礎上,對參保人員進行營養指導、心理咨詢、康復治療及衛生宣教,對參保人員及家屬(監護人)進行健康教育和康復指導,進行心理干預;
(八)對終末期參保人員進行臨終關懷,通過照護和對癥處理減輕病痛。
第四章 支付范圍和待遇標準
第十四條 長期護理保險支付范圍包括醫療專護、機構護理及居家護理中符合規定的基本生活照料服務和醫療護理服務項目費用。
基本生活照料服務和醫療護理服務項目由市級醫療保障經辦機構結合我市護理市場服務能力、基金承受能力等確定。
第十五條 參保人員享受長期護理保險待遇與基本醫療保險待遇狀態一致,醫療保險待遇等待期內不享受長期護理保險待遇。
第十六條 職工醫保參保人員發生的符合基本醫療保險規定的醫療護理費和我市長期護理保險護理項目費用,長期護理保險基金支付不設起付線。醫療專護在一、二、三級定點醫療機構的長期護理基金支付比例分別為90%、85%、80%,機構護理的支付比例為85%,居家護理的支付比例為90%。
第十七條 居民醫保參保人員發生的符合基本醫療保險規定的醫療護理費和我市長期護理保險護理項目費用,長期護理保險基金支付不設起付線。醫療專護在一、二、三級定點醫療機構的長期護理基金支付比例分別為75%、70%、65%;機構護理支付比例為70%;居家護理不設支付比例,每日長期護理保險基金支付限額為30元。
第十八條 長期護理保險待遇標準可由市醫療保障部門會同市財政部門適時調整。
第十九條 參保人員享受長期護理保險待遇期間,不得同時享受由醫?;鹬Ц兜幕踞t療保險住院待遇,可以按規定享受門診慢特病、“兩病”門診和普通門診統籌待遇。
第二十條 對應由法律法規規定享受相關護理待遇,以及應由第三方支付的醫療護理費用,長期護理保險基金不予支付。
第五章 待遇申報條件
第二十一條 參保人員因年老、疾病、傷殘等原因導致失能已達30天以上,且經醫療機構規范治療,失能狀態預期持續6個月以上,生活不能自理,病情基本穩定,可申請長期護理保險待遇。
第二十二條 不同失能等級,選擇相應的服務類型:長期護理失能等級2級(中度失能)的,可申請居家護理,申請機構護理或醫療專護的,按居家護理的標準進行結算;3級(重度失能Ⅰ級)的,可申請居家護理或機構護理,申請醫療專護的,按機構護理的標準進行結算;4級(重度失能Ⅱ級)、5級(重度失能Ⅲ級),可申請居家護理、機構護理或醫療專護。
第六章 待遇申辦流程
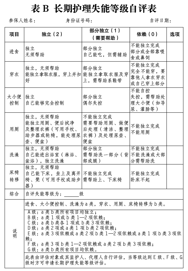
第二十三條 參保人員需辦理醫療專護、機構護理、居家護理的,由本人或其家屬(監護人)攜帶相關病歷材料、社會保障卡或身份證,向定點護理服務機構提出申請,并填寫《長期護理失能等級評估申請表》(附件1)和《長期護理失能等級自評表》(附件2)。
第二十四條 定點護理服務機構接到申請后,按規定安排醫保醫師對申請人的病情和自理情況進行初步審核,初步評估符合條件的,在接到申請后3個工作日內通過醫療保障信息系統向參保所在地醫療保障經辦機構進行網上申請。
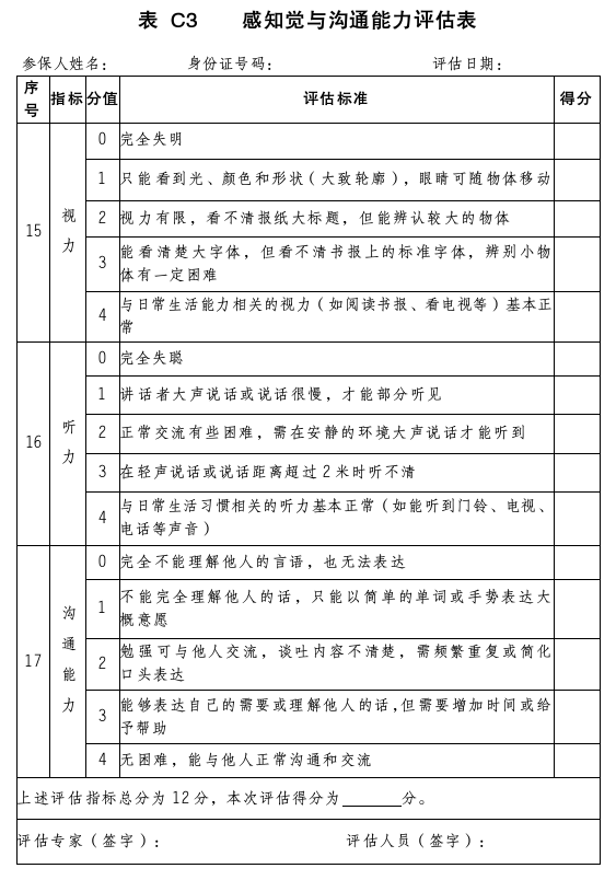
第二十五條 醫療保障經辦機構或經醫療保障經辦機構委托的第三方機構在接到網上申請后3個工作日內,安排專業人員按照《長期護理失能等級評估表》(附件3)規定的相關項目進行現場評估,并保存現場影像資料。現場評估結束后,按照《長期護理綜合失能等級劃分表》(附件4)最終判定失能等級,于2個工作日內將評估結論告知申請人,并上傳至醫療保障信息系統。評估結論進行社會公示,公示期不少于5天,公示無異議的,公示期滿次日為核準建床的起始日期,有效期為2年。定點護理服務機構對申請長期醫療護理的參保人員建床后,要及時進行身份識別、指紋對比和聯網登記工作。
定點護理服務機構或者參保人員及其家屬(監護人)對評估結論有異議的,可以自收到評估結論日起10個工作日內,向醫療保障經辦機構提出書面申請,醫療保障經辦機構應當予以書面解釋,必要時再次組織評估。
第二十六條 定點護理服務機構應嚴格執行申報條件和流程,規范長期護理保險申報工作。
存在以下情形的,定點護理服務機構不得進行網上申報:按照國家醫保局《長期護理失能等級評估標準》,參保人員經評估確定為長期護理失能等級0級(基本正常)、1級(輕度失能)的;病情不穩定急需診治的;超過該機構服務能力的。
對不符合長期護理保險申辦條件的,定點護理服務機構應及時對參保人員及家屬(監護人)做好解釋工作;確需治療的,告知其可通過基本醫療保險住院、門診慢特病、門診統籌、個人賬戶等方式解決醫療需求。
第七章 護理服務機構協議管理
第二十七條 長期護理保險實行護理服務機構協議管理。探索將具有資質的護理機構和家政服務機構納入協議管理,提供居家護理服務。
第二十八條 醫療機構申請納入定點護理服務機構協議管理的,參照基本醫療保險定點醫療機構協議管理有關規定執行。
第二十九條 養老機構申請納入定點護理服務機構協議管理的應具備以下條件:
(一)設立相對獨立的醫護型養老區域,并有明顯標識。
(二)醫護型床位數不少于20張,每床使用面積不少于5平方米;至少配備2名第一執業地點在本機構的執業醫師,其中1名具有中級或以上職稱;至少配備1名中級或以上職稱的執業護士。
(三)醫護型床位數60張以上的,執業醫師與床位數配備比例不低于1:20,醫師執業范圍應為全科、內科、中醫科或康復醫學科;執業護士與床位數配備比例不低于1:8,養老護理員與床位數配備比例不低于1:4。
第三十條 醫療機構和養老機構在申報協議管理資格時,提供機構及相關人員的基本情況及執業資格證件資料。申報事項發生變更項目等情況時,應及時告知醫療保障經辦機構。
第三十一條 醫療保障經辦機構對提出申請的醫療機構、養老機構進行評估,對符合條件的,納入定點護理服務機構范圍。醫療保障經辦機構與定點護理服務機構簽訂服務協議,明確雙方權利和義務。
第三十二條 定點醫療機構可提供醫療專護、居家護理;定點養老機構可提供機構護理、居家護理。
第三十三條 定點護理服務機構應當設立相應管理科室,建立長期護理評估人員、服務人員登記管理制度。根據人員、設備等情況以及承辦能力,合理安排和開展長期護理保險業務,確保服務質量。
定點護理服務機構應當對其從事長期護理服務工作的人員進行嚴格管理,定期培訓并做好記錄。
第三十四條 有下列情形之一的,不納入定點護理服務機構協議管理:
(一)以弄虛作假等不正當手段申請,自發現之日起未滿3年的;
(二)因違法違規被解除服務協議未滿3年或已滿3年但未完全履行行政處罰法律責任的;
(三)因嚴重違反服務協議約定而被解除協議未滿1年或已滿1年但未完全履行違約責任的;
(四)法定代表人、主要負責人或實際控制人曾因嚴重違法違規導致原定點護理服務機構被解除服務協議,未滿5年的;
(五)法律、法規、規章規定的其他情形。
第八章 服務管理
第三十五條 充分發揮社會資源服務優勢,引入商業保險機構等社會力量參與長期護理保險經辦服務,簽訂服務協議,加強考核激勵,提高服務管理效能。
加強長期護理保險信息化、標準化、規范化建設,積極推進“互聯網+”新技術應用,推動長期護理保險高質量發展。
第三十六條 定點護理服務機構對醫療專護的建床與登記,按照住院管理有關規定執行;對辦理機構護理、居家護理的,定點護理服務機構應及時辦理醫療保障信息系統聯網登記,并建立護理床位,與參保人員簽訂護理服務協議,明確權利、義務,提供護理服務。
因參保人員原因未及時辦理建床聯網登記的,登記之前所發生的費用,長期護理保險基金不予支付;因定點護理服務機構原因未按時辦理的,其費用由定點護理服務機構承擔。
第三十七條 機構護理和居家護理參保人員須由醫保醫師和執業護士共同管理,合理安排巡診服務,每次巡診應填寫《濟寧市長期護理保險巡診表》(附件5),由巡診人員和參保人員或家屬(監護人)分別簽字確認。巡診和項目服務的次數、時長由醫療保障經辦機構根據參保人員失能情況確定。
第三十八條 定點護理服務機構應根據參保人員病情,合理提供護理服務,不得限制其合理護理需求。優先使用醫療保險范圍內藥品和診療項目,確因病情需要使用范圍外藥品和治療項目的,須經參保人員或家屬(監護人)簽字同意;未經簽字認可的,所發生的費用由定點護理服務機構承擔。
第三十九條 定點護理服務機構要加強對參保人員用藥管理,建立藥品、醫用耗材領取、發放登記制度;向參保人員發放口服藥品和一次性尿墊等,應及時填寫《藥品和醫用耗材發放記錄》,由參保人員或家屬(監護人)簽字確認。
第四十條 醫保醫師應及時為參保人員建立病歷,記錄診療信息,合理診治,每3個月進行一次自理能力評估;對需要轉院治療的,協助做好轉診服務??祻椭委煄煟ㄊ浚└鶕⒈H藛T病情提供身心康復治療和訓練。養老護理員協助醫護人員觀察和護理參保人員,在執業護士指導下,可進行口腔護理、會陰沖洗、床上洗發、擦浴、壓瘡預防與護理等基礎護理,以及標本送檢、藥品耗材發放等工作;高級護理員和護理技師還可參與健康教育、營養指導、康復訓練、心理疏導等工作。
第四十一條 醫療專護、機構護理醫療文書管理參照住院管理有關規定執行。長期護理保險服務有關資料與醫療文書一并保管。
第四十二條 定點護理服務機構應嚴格遵守診療護理安全規范,依法依規做好護理工作。開展居家護理的定點護理服務機構應遵守如下規定:
(一)原則上不開展靜脈輸液;確需在家中進行靜脈輸液或其他特殊治療的,須參保人員本人或家屬(監護人)簽訂知情同意書后,方可進行相應治療。
(二)生活不能自理或不具備完全民事行為能力的參保人員,在醫護人員開展服務時應有家屬(監護人)陪同在場。
(三)發現建床參保人員病情加重,應告知本人或家屬(監護人)及時轉到醫院,醫師應在病歷上記錄并要求本人或家屬(監護人)簽字。
第四十三條 辦理撤床手續的參保人員,在核準的有效期內需再次進行護理的,可直接到定點護理服務機構辦理建床手續;有效期滿的,應按本辦法重新提出申請。
第四十四條 參保人員出現以下情形時,定點護理服務機構應及時辦理撤床和結算手續,終止護理保險待遇。
(一)病情穩定或好轉,自理情況改善,達不到相應長期護理保險辦理條件或不再需要享受長期護理保險待遇的;
(二)病情加重需轉住院治療的;
(三)需變更護理服務機構的;
(四)病情加重死亡的;
(五)其他符合終止長期護理保險待遇的情形。
第九章 費用結算
第四十五條 定點護理服務機構護理服務項目的收費標準,按照不高于國家、省、市規定的標準執行。
第四十六條 定點護理服務機構應按規定通過醫療保障信息系統及時上傳參保人員在床治療期間所有醫療護理項目和費用明細。對長期在床的參保人員可辦理中途結算;參保人員辦理撤床手續,定點護理服務機構應及時辦理醫療費用聯網結算,并打印長期護理保險費用結算單,費用結算單須由參保人員或家屬(監護人)簽字確認。
第四十七條 長期護理保險費用實行限額結算,超支不補。根據醫療護理的形式、定點護理服務機構醫療資質與服務能力,由醫療保障經辦機構確定限額標準,并與定點護理服務機構通過服務協議予以明確。
參保人員在一、二、三級定點醫療機構接受醫療專護的,每床日總費用限額分別為150元、210元、260元;在定點養老機構接受護理的,每床日總費用限額(不含床位費)為100元。參保職工居家護理每日總費用限額為60元;參保居民居家護理基本生活照料和醫療護理費用每日長期護理保險基金支付限額為30元。
第四十八條 定點護理服務機構應于每月10日前,將上月與參保人員結算材料報送至醫療保障經辦機構。
醫療保障經辦機構對定點護理服務機構報送的結算材料進行審核,于報送材料的當月月底前撥付長期護理保險費用。
第四十九條 醫療保障經辦機構與定點護理服務機構結算實行預留保證金制度。符合規定的,由長期護理保險基金先支付99%,其余1%作為預留保證金。醫療保障經辦機構根據考核結果,兌付定點護理服務機構年度預留保證金。
第十章 基金監督
第五十條 長期護理保險基金執行國家和省社會保險基金管理規定,納入社會保障基金財政專戶管理,單獨建賬,單獨核算,專款專用。建立健全基金監管機制,完善內控風險管理制度,按照規定接受財政、審計部門的監督,確保基金安全。
建立舉報投訴、信息披露、內部控制、欺詐防范等風險管理制度,提高監管水平。
第五十一條 委托商業保險機構承辦長期護理保險服務,應合理確定商業保險機構經辦服務費(含成本、盈利),原則上控制在當年籌資總額的3%左右,具體比例可綜合考慮參保規模、服務人數、運行成本、工作績效等因素,在服務協議中約定。商業保險機構參與經辦長期護理保險業務應符合保險監管部門有關要求。
第五十二條 鼓勵定點護理服務機構利用移動網絡和智能終端等技術手段,實現對長期護理保險業務申辦、管理、服務及評價等信息實時上傳、實時監控和統計分析;積極配合醫療保障經辦機構的監督檢查,嚴禁偽造病歷、將不符合辦理條件的參保人員納入長期護理保險。
第五十三條 醫療保障經辦機構應加強對定點護理服務機構護理服務、協議履行的日常監管工作,定期或不定期對在床參保人員和護理治療情況進行檢查,按規定及時與定點護理服務機構結算醫療費用。醫療保障部門應加強對長期護理保險政策執行情況的監督檢查。
第十一章 附 則
第五十四條 本辦法自2023年12月28日起施行,有效期至2028年12月27日。
附件:1. 表A 長期護理失能等級評估申請表
2. 表B 長期護理失能等級自評表
3. 表C 長期護理失能等級評估表
4. 表D 長期護理綜合失能等級劃分表
5. 濟寧市長期護理保險巡診表
附件1
表A 長期護理失能等級評估申請表
附件2
表B 長期護理失能等級自評表
附件3
表C 長期護理失能等級評估表




附件4
表D 長期護理綜合失能等級劃分表

附件5
濟寧市長期護理保險巡診表

【文字版】濟政辦發〔2023〕9號 關于印發《濟寧市長期護理保險實施辦法》的通知.docx
【PDF版】濟政辦發〔2023〕9號 關于印發《濟寧市長期護理保險實施辦法》的通知.pdf
主要負責人解讀 | 濟寧市醫療保障局局長孫穎解讀《濟寧市人民政府關于印發<濟寧市長期護理保險實施辦法>的通知》
掃一掃在手機打開當前頁



文件下載